Files
poky/documentation/dev-manual/figures/devtool-add-flow.png
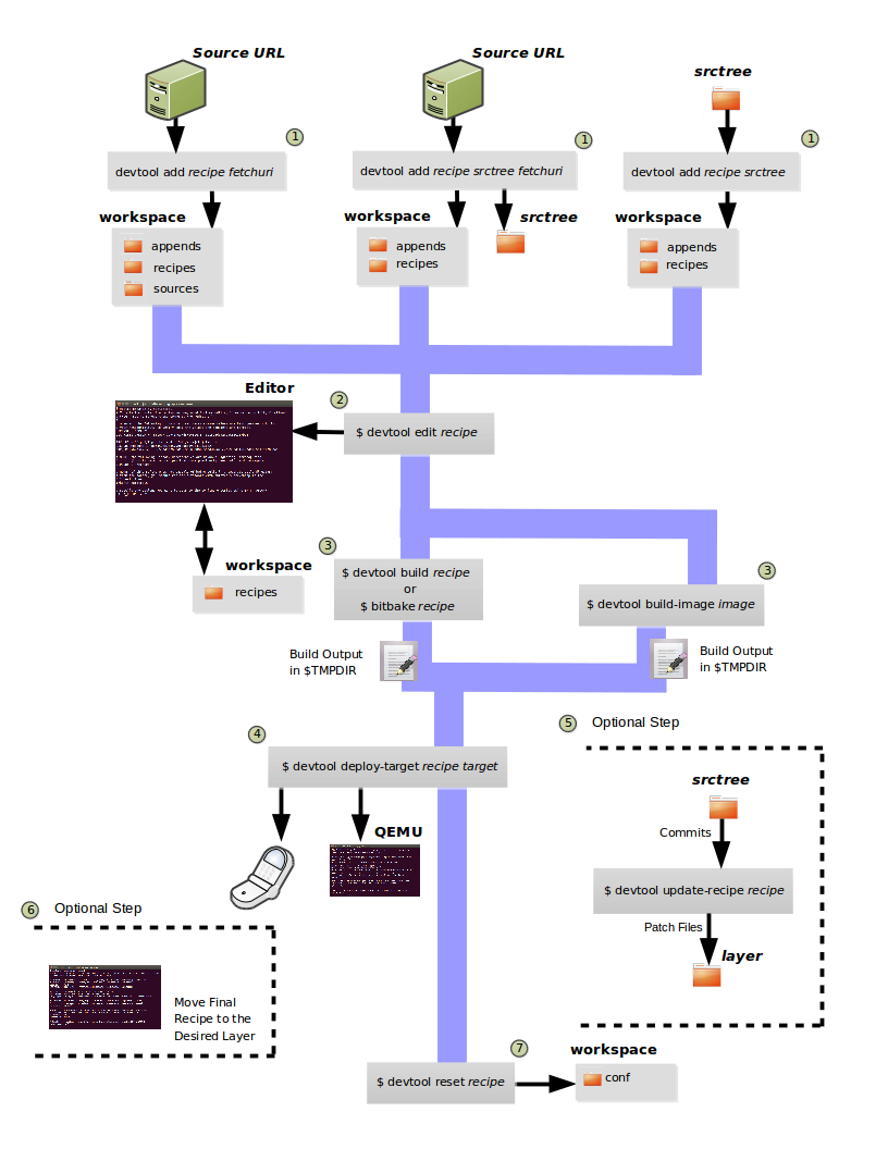
Scott Rifenbark 09ecf38658 dev-manual, mega-manual: Updated three figures for devtool
Made some review changes to the workflow structure, devtool
add flow, and devtool modify flow diagrams.

(From yocto-docs rev: f432d9b0270615974e67a0cc243560fdbfa44724)

Signed-off-by: Scott Rifenbark <srifenbark@gmail.com>
Signed-off-by: Richard Purdie <richard.purdie@linuxfoundation.org>
2016-03-03 17:40:13 +00:00

175 KiB
816x1056px

/mirrors/poky/raw/commit/38602249e2fb20eb4e9f95ea93e570eaf3a60cbe/documentation/dev-manual/figures/devtool-add-flow.png