Files
poky/documentation/mega-manual/figures/sdk-devtool-add-flow.png
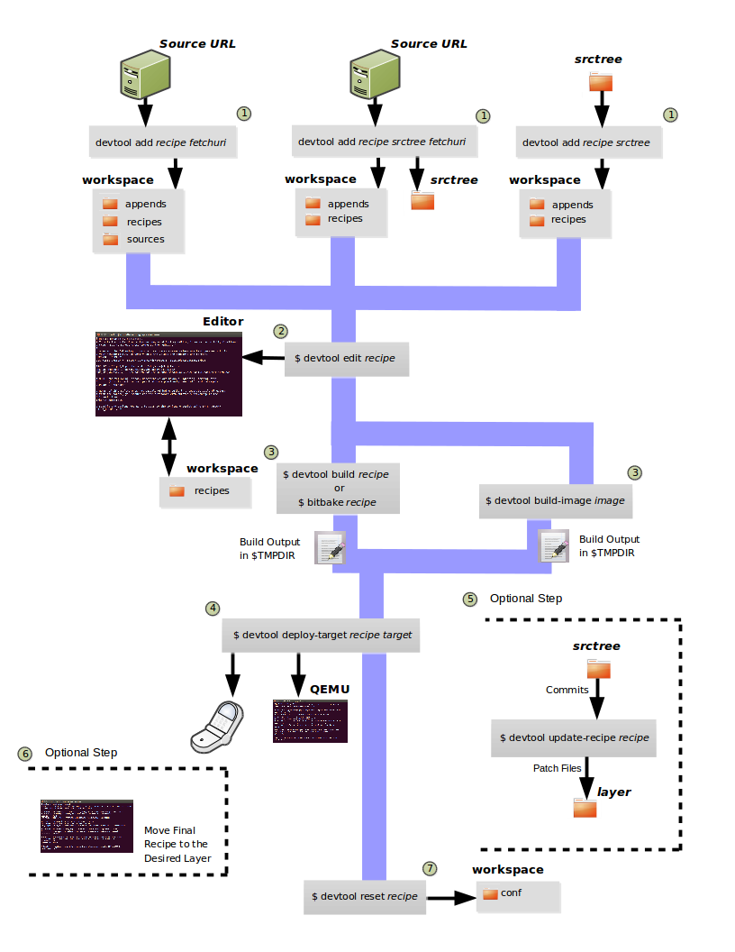
Scott Rifenbark 5a647013e5 sdk-manual, mega-manual, Makefile: Added new figures
Added a devtool add and devtool modify flow digram.  Updated
the Makefile to support those figures in the tarball creation.

(From yocto-docs rev: b40692065262dee0209329886b6e3a743c32b1bd)

Signed-off-by: Scott Rifenbark <srifenbark@gmail.com>
Signed-off-by: Richard Purdie <richard.purdie@linuxfoundation.org>
2016-03-23 21:56:07 +00:00

175 KiB
816x1056px

/mirrors/poky/raw/commit/7d77c02401cdc1925457d9dc3f6ed3bcbea14ced/documentation/mega-manual/figures/sdk-devtool-add-flow.png